Page 26 - 林二乞食街頭音樂會論述
P. 26
發文字號:考授銓法五字第 1145880935 號
速別:最速件
密等及解密條件或保密期限:
附件:
主 旨:關於貴府編制表修正,並溯自民國 114 年 9 月 16 日生效一案,同意備查,請查照。
說 明:依據銓敘部案陳貴府 114 年 9 月 30 日府人企字第 1140388313 號函辦理。
正本:彰化縣政府
副本:法務部、行政院主計總處、行政院人事行政總處、本院銓敘處
彰化縣政府 令
發文日期:中華民國 114 年 9 月 23 日
發文字號:府人企字第 11403883313 號
附件:彰化縣政府編制表
修正「彰化縣政府編制表」,並自一百十四年九月十六日生效
附修正「彰化縣政府編制表」
縣 長 王 惠 美
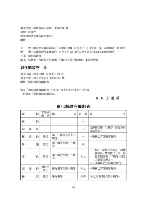
彰化縣政府編制表
官等或
職 稱 職 等 員 額 備 考
級 別
縣 長 一
比照簡任第十三職等,為地方制
副 縣 長 二
度法所定。
第十一職等至第十二
秘 書 長 簡任 一 本職稱之官等職等暫列。
職等
第十職等至第十一職
參 議 簡任 八
等
一、本府一級單位主管及一級機
關首長,其總數二分之一得
第十職等至第十一職
處 長 簡任 十七 比照簡任第十二職等,為地
等
方制度法所定。
二、本職稱之官等職等暫列。
薦任至
副 處 長 第九職等至第十職等 十七 本職稱之官等職等暫列。
簡任
秘 書 薦任 第九職等 十四 內七人得列簡任第十職等。
26

